
ѧУ¼ò½é
°ÄÃųÇÊдóѧǰÉíΪ³ÉÁ¢ÓÚ1981ÄêµÄ¶«ÑÇ´óѧ£¬ÓÚ2011Äê¸üΪÏÖÃû£¬²¢¿ªÆôÁË¡¸¸üÃû¡¢¸ÄÖÆ¡¢×ªÐÍ¡¢Éý¼¶¡¹µÄ·¢Õ¹·½Õë¡£´óѧ¾«Á¶ÈËÎÄ¡¢ÒÕÊõ¡¢ÉÌѧ¡¢½ðÈÚ¡¢Ð¹¤¿Æ¼°Éç»á¿ÆÑ§Ñ§¿ÆÌØÉ«£¬¼á³Ö×ß¶¼»á´óѧµÄ°ìѧµÀ·£¬ÈÚÈë³ÇÊÐÉú»î¡£±ü³Ö¡¸¸ùÖ²°ÄÃÅ¡¢·þÎñÍåÇø¡¹µÄÉç»áÔðÈÎÓë°ìѧʹÃü£¬×ñÑ¡¸Ã÷µÂ¡¢²©Ñ§¡¢ÉÐÐС¹µÄУѵ¾«Éñ£¬ÔÚÔÁ¸Û°Ä´óÍåÇø¸ßµÈ½ÌÓýÈںϷ¢Õ¹µÄ±³±©Ï£¬ÅàÑø°ÄÃźÍÇøÓòËùÐèµÄÓ¦ÓÃÐÍ¡¢ÊµÎñÐÍÈ˲ţ¬³ÖÐøÎª³ÇÊм°Éç»á·¢Õ¹ÌṩÖÇÁ¦Ö§³Ö¡£
°ÄÃųÇÊдóѧÉèÓÐÉÌѧԺ¡¢Êý¾Ý¿ÆÑ§Ñ§Ôº¡¢ ½ðÈÚѧԺ¡¢ÈËÎÄÉç»á¿ÆÑ§Ñ§Ôº¡¢´´ÐÂÉè¼ÆÑ§Ôº¡¢¹ú¼ÊÂÃÓÎÓë¹ÜÀíѧԺ¡¢½ÌÓýѧԺ¡¢·¨Ñ§Ôº¡¢ÆÏÓï¹ú¼ÒÑо¿ÔºµÈ
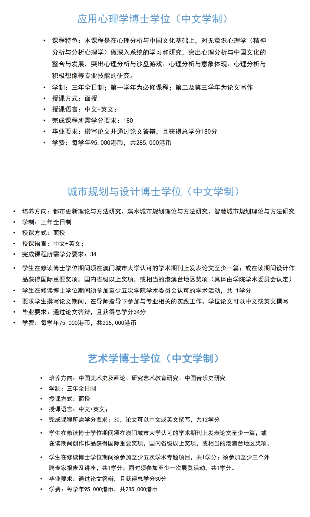
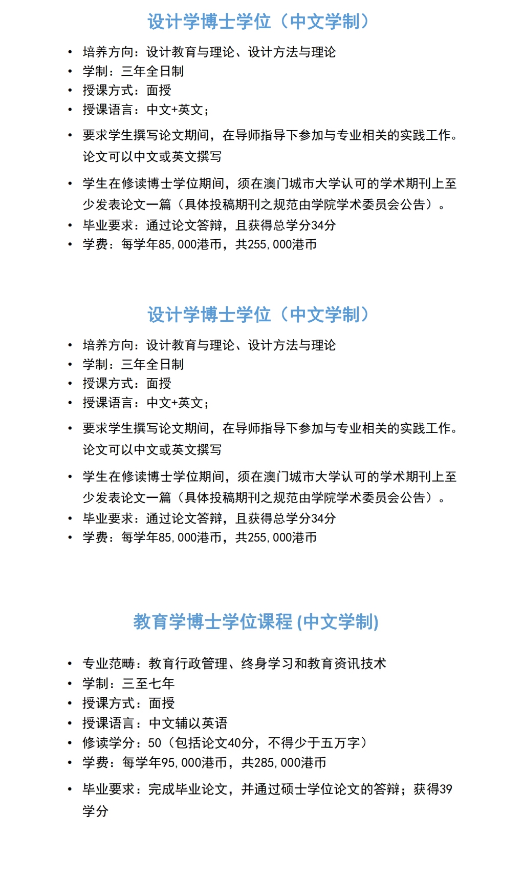
9¸öѧԺ£¬Ìṩ12¸öѧʿѧλ¡¢20¸ö˶ʿѧλ¼°14¸ö²©Ê¿Ñ§Î»µÄÓâ40ÖÖÖÐÓ¢ÎÄÖÆ¿Î³Ì¡£´óѧʵ¼ù¡¸¹ú¼Êѧϰ¡¹¡¢¡¸ÌåÑéѧϰ¡¹¡¢¡¸¿çÎÄ»¯Ñ§Ï°¡¹¡¢¡¸Í¬°éѧϰ¡¹Ó롸Ôöֵѧϰ¡¹²¢Ðеġ¸ÎåλһÌ塹ѧϰģʽ¡£³ÖÐøÌáÉý½ÌѧÖÊÁ¿£¬ÂÊÏÈ¿ªÕ¹¿Î³Ì¹ú¼ÊȨ ÍþÈÏÖ¤£¬ÂÃÓÎÒµ¹ÜÀíרҵµÄ²©Ê¿¡¢Ë¶Ê¿¡¢Ñ§Ê¿Ñ§Î»¿Î³ÌΪĿǰ°ÄÃÅΨһ¾ù»ñÁªºÏ¹úÊÀ½çÂÃÓÎ×éÖ¯(WTO£© TedQua lÓÅÖʽÌÓýËØÖÊÈÏÖ¤µÄÌØÉ«¿Î³Ì¡£ÏÖʱ£¬°ÄÃųÇÊдóѧÊǰÄÃÅËÄËù¿ªÕ¹ “±¾¡¢Ë¶¡¢²©”È«²ã´Î°ìѧµÄ¾CºÏÐÔ´óѧ֮һ£¬²¢ÓÚ2020Äê½øÈëÖйúÁ½°¶ËĵشóѧÅÅÃûǰ°ÙÇ¿£¬Î»ÁÐ89Ãû¡£
רҵ½éÉÜ


ÉêÇë²ÄÁÏ
* Éí·ÝÖ¤£¨Õý·´Ã棩
* µç×ÓÕÕÆ¬£¨°×µ×²ÊÕÕ£©
* ±¾¿Æ±ÏÒµÖ¤Êé»òѧʿѧλ֤Êé
* ±¾¿Æ½×¶Î³É¼¨µ¥
* һλר¼Ò»òѧÕßµÄÍÆ¼ö±í£¨ÈçÓУ©
* ²Î¼Ó 2023ÄêÈ«¹úÑо¿Éúͳ¿¼ÇÒ³õÊԳɼ¨¹ý¹ú¼ÒÒ»ÇøÏßµÄѧÉú£¬ÇëÌṩ¿¼ÑÐ×¼¿¼Ö¤¼°³É¼¨µ¥
* ÆäËûÖØÒªµÄ¹«¿ª¿¼ÊÔÖ¤Ã÷/×ʸñÖ¤Êé/»ñ½±Ö¤Ê飨ÈçÓУ©
* ¸öÈ˼òÀú
* ×¢Ò⣺
(1£©Ñ§ÀúÎļþÖ®ÓïÑÔ±ØÐëΪÖÐÎÄ»òÓ¢ÎÄ£¬ÆäËûÓïÑÔÖ®Îļþ(°üÀ¨ÆÏÌÑÑÀÎÄ£©£¬ÐèÌṩÕý¹æ·Ò빫˾³ö¾ßµÄÖÐÎÄ»òÓ¢ÎÄ·Òë°æ±¾£»
(2£©ÍƼö±íÄ£°å¿ÉÔÚ´óÑ§ÍøÒ³ÏÂÔØ£º´óѧ¹ÙÍø¡· ÕÐÉú×ÊѶ¡· ÕÐÉúÍø¡·ÎļþÏÂÔØ£»
(3£© ÍÆ¼öÈËÓ¦£¨Ôø£©
ΪÉêÇëÈËÊÚ¿ÎÀÏʦ»ò¹¤×÷Ö÷¹Ü£¬»òÓëÉêÇëÈËÈÏʶµÄÉç»áרҵÈËÊ¿¡£

·ÑÓÃ
²©Ê¿£º¹¤É̹ÜÀí²©Ê¿/½ÌÓýѧ²©Ê¿/Ó¦ÓÃÐÄÀíѧ²©Ê¿/ÒÕÊõѧ²©Ê¿Ã¿Ñ§Äê¸Û±Ò95,000Ôª£¬ÆäËû²©Ê¿Ã¿Ñ§Äê¸Û±Ò85,000Ôª¡£
¼ȡÒÕÊõѧ˶ʿµÄѧÉúÐë¶îÍâ½É½»²ÄÁϷѸ۱Ò5,000Ôª¡£
ѧÉúÒ»¾×¢²áѧ¼®³É¹¦£¬Õý³£¾Í¶ÁÄêÆÚѧ·Ñ½«²»ÊÜ´óѧѧ·Ñµ÷ÕûÖ®Ó°Ïì¡£
ѧ·Ñ²»°üº¬Êé±¾¡¢½²ÒåµÈ·ÑÓá£
ѧ·ÑÒ»¾½É½»£¬Ë¡²»ÍË»¹»òתÈá£
סËÞ·Ñ£ºÂ¼È¡µÄÐÂÉú¿ÉÏò´óѧÉêÇëËÞ룬ËÞ·ÑÿѧÄê¸Û±Ò24000Ôª¼°´²ÉÏÓÃÆ··Ñ¸Û±Ò1200Ôª¡£
±£Ö¤½ð£ºÃ¿ÃûÐÂÈëѧѧÉúÐëÒ»´ÎÐԽɽ»±£Ö¤½ð¸Û±Ò5,000Ôª£¬ÓÃÒÔ¿Û³ýÔÚУÆÚ¼ä¿ÉÄÜ·¢ÉúµÄ·£¿îºÍÇ··Ñ£¬Ñ§ÉúÍê³Éѧҵ»òÍËѧÊÖÐøºó¿ÉÉêÇëÍË»ØÓà¿î¡£
ÆäËü·ÑÓãºÖØÐÞ¿ÆÄ¿¡¢ÅÔÌý¿ÆÄ¿¡¢ÑÓÆÚ±ÏÒµµÈ²»ÊôÓÚÕý³£Ñ§Ï°¼Æ»®ÄÚµÄÇé¿ö£¬Ðè¶îÍâ½É¸¶Ïà¹Ø·ÑÓá£
±¨Ãû·Ñ£º300ÈËÃñ±Ò£¨360°ÄÃűң©¡£
±¨Ãû³ÌÐò
* ÍøÉϱ¨Ãû£ºÊ±¼ä--11ÔÂ1ÈÕ-3Ô 31 ÈÕ
* ½ÉÄɱ¨Ãû·Ñ£º300ÈËÃñ±Ò £¨360°ÄÃűң©£¨²»ÍË»¹£©
* ÉÏÔØ±¨Ãû×ÊÁÏ£ºÐëÓÚ±¨ÃûϵͳÉÏ´«ÉêÇë×ÊÁϵç×ÓÎĵµ£¨É¨Ãè»òÅÄÕÕ
* ±¨ÃûÉóºË£º³õɸ¼°åàÑ¡-—Ò»Ãâ±ÊÊÔÖ±½ÓÃæÊÔÈëѧ×ʸñ/ ¿¼ÊÔÈëѧ×ʸñ
* Èëѧ¿¼ºË£ºÍ¨¹ý³õÉóºó·½¿É²Î¼ÓÈëѧѡ°Î¿¼ºË
ÒÔÉÏÄÚÈÝÀ´Ô´ÓÚÍøÂç,ÈçÓÐÇÖȨÁªÏµÉ¾³ý.